Since upgrading our solar charge controller to an MPPT model we lost the facility for the charge controller to shut down the inverter when the battery voltage dropped too low. This resulted in a few days when the battery voltage dropped to a very low level and risked damaging the batteries.
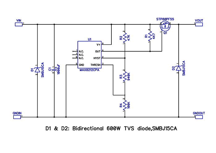
To solve this we made a low voltage cut-off circuit using a MAX8212 micropower voltage detector with a 60A rated MOSFET to switch the inverter on and off when the battery voltage reaches a set level.
The PCB layout and schematic are available to download in Diptrace format.
The etched PCB with the tracks covered in a layer of solder.

Testing the circuit with a 21W 12V bulb

The completed project in a Diecast box with a heatsink fitted to the top.

The values used on the circuit below give a turn-off voltage of 12.4V and turn on again at 12.7V on the input side.

Comments